06.4 线性二分类结果可视化
6.4 二分类结果可视化⚓︎
6.4.1 可视化的重要性⚓︎
我们已经得到了计算结果,但乍看之下都是一些神秘的数字,如何知道它们是正确还是错误的呢?
后面我们会讲到,在实际的工程实践中,一般我们会把样本分成训练集、验证集、测试集,用测试集来测试训练结果的正确性。在本例中我们没有这样做,原因有二:
- 样本数据量比较少,一共只有200个样本,如果再分成两部分,会造成数据集覆盖不全面,存在很大的差异,对训练、验证、测试都没有帮助
- 由于本例的数据特征比较少,所以我们有更好的手段:可视化。在神经网络学习初期,可视化的训练过程与结果会对读者有巨大的帮助。
神经网络的可视化,说简单也很简单,说难也很难,关键是对框架系统的理解,对运行机制和工作原理的理解,掌握了这些,可视化就会使一件轻而易举且令人愉快的事情。
6.4.2 权重值的含义⚓︎
在6.2节中的训练结果如下,这几个数字如何解读呢?
W= [[-7.66469954]
[ 3.15772116]]
B= [[2.19442993]]
A= [[0.65791301]
[0.30556477]
[0.53019727]]
``````
在6.1节中我们学习了线性二分类的原理,如果我们能够根据训练结果,在图上画出一条直线来分割正例和负例两个区域,是不是就很直观了呢?
$$
z = x_{1} \cdot w_1 + x_{2} \cdot w_2 + b \tag{1}
$$
$$
a=Logistic(z) \tag{2}
$$
对公式2来说,当 $a>0.5$ 时,属于正例(属于汉),当 $a<0.5$ 时,属于负例(属于楚)。那么 $a=0.5$ 时,就是楚汉边界啦!事实上,我们有
$$a = 0.5 \Leftrightarrow z=0$$
$$z = x_{1} \cdot w_1 + x_{2} \cdot w_2 + b = 0$$
把 $x_2$ 留在等式左侧,其它的挪到右侧去,就可以得到一条直线的方程了:
$$x_{2} \cdot w_2 = -x_{1} \cdot w_1 - b$$
$$x_2 = -\frac{w_1}{w_2}x_1 - \frac{b}{w_2} \tag{3}$$
好了,这就是标准直线方程 $y=ax+b$ 的形式了。这个公式等同于二分类原理中的公式7,8。
### 6.4.3 代码实现
用`Python`代码实现公式3如下:
```Python
def draw_split_line(net):
b12 = -net.B[0,0]/net.W[1,0]
w12 = -net.W[0,0]/net.W[1,0]
print(w12,b12)
x = np.linspace(0,1,10)
y = w12 * x + b12
plt.plot(x,y)
plt.axis([-0.1,1.1,-0.1,1.1])
plt.show()
w12,b12就是根据公式3计算得来的,只不过我们对 W 的定义是(w_1, w_2),而Python是"zero-based",所以:
w_1 = W[0,0],w_2 = W[0,1],b = B[0,0]。
同时需要展示样本数据,以便判断分割线和样本数据的吻合程度:
def draw_source_data(net, dataReader):
fig = plt.figure(figsize=(6.5,6.5))
X,Y = dataReader.GetWholeTrainSamples()
for i in range(200):
if Y[i,0] == 1:
plt.scatter(X[i,0], X[i,1], marker='x', c='g')
else:
plt.scatter(X[i,0], X[i,1], marker='o', c='r')
#end if
#end for
最后还可以显示一下三个预测点的位置,看看是否正确:
def draw_predicate_data(net):
x = np.array([0.58,0.92,0.62,0.55,0.39,0.29]).reshape(3,2)
a = net.inference(x)
print("A=", a)
for i in range(3):
if a[i,0] > 0.5:
plt.scatter(x[i,0], x[i,1], marker='^', c='g', s=100)
else:
plt.scatter(x[i,0], x[i,1], marker='^', c='r', s=100)
#end if
#end for
# 主程序
if __name__ == '__main__':
......
# show result
draw_source_data(net, reader)
draw_predicate_data(net)
draw_split_line(net)
plt.show()
6.4.4 运行结果⚓︎
图6-8为二分类结果。

图6-8 稍有欠缺的二分类结果
虽然蓝色的分割线大体分开了楚汉两国,但是细心的读者会发现在上下两端,还是绿点在分割线右侧,而红点在分割线左侧的情况。这说明我们的神经网络的训练精度不够。所以,稍微改一下超参,再训练一遍:
params = HyperParameters(eta=0.1, max_epoch=10000, batch_size=10, eps=1e-3, net_type=NetType.BinaryClassifier)
max_epoch从100改成了10000,再跑一次。

图6-9 训练过程中损失函数值的变化
从图6-9的曲线看,损失函数值一直在下降,说明网络还在继续收敛。再看图6-10的直线位置,已经比较完美地分开了红色和绿色区域。

图6-10 比较完美的二分类的结果
三个三角点是求解问题的三个坐标,其中第三个三角点处于分割线附近,用肉眼不是很容易分得出来,看打印输出:
W= [[-42.62417571]
[ 21.36558218]]
B= [[10.5773054]]
A= [[0.99597669]
[0.01632475]
[0.53740392]]
w12= 1.994992477013739
b12= -0.49506282174794675
前两个点的概率分别是0.995和0.016,可以明确地区分正例负例,第三个点是0.537,大于0.5,可以算作正例。
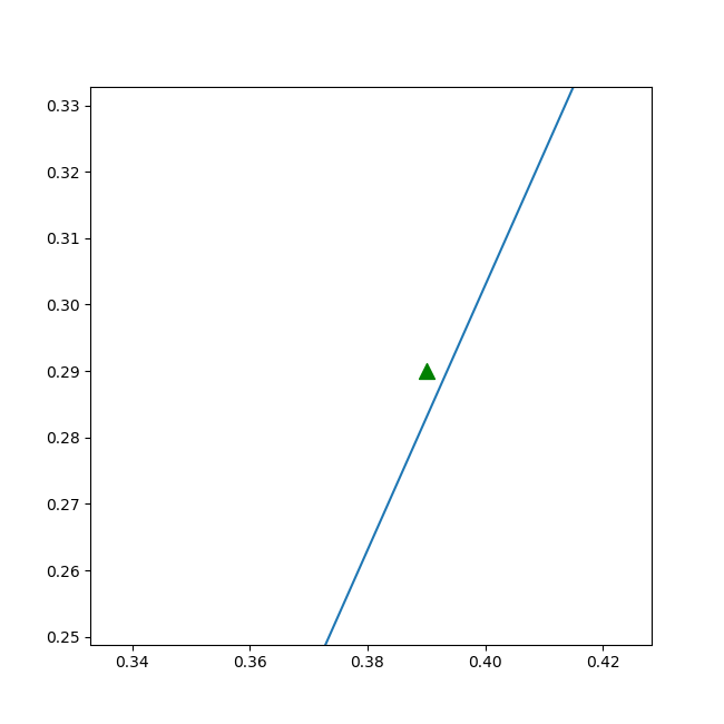
在matplot的绘图控件中,我们也可以放大局部观察,可以图6-11的细节。

图6-11 放大后的细节,绿色点确实在直线左侧,分类正确
第三个点位于左侧正例区域。
好了,我们已经自信满满地找到了解释神经网络工作的原理,有数值计算验证,有公式推导,有图形显示,至少可以自圆其说了。但实际情况是不是这样呢?有没有更高深的原理还没有接触到呢?暂且留下这个问题,留在以后的章节去继续学习。
代码位置⚓︎
ch06, Level3